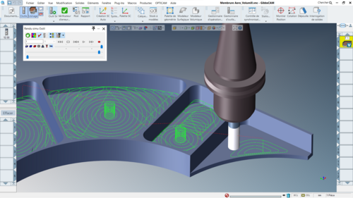
VoluMill

VoluMill™ for GibbsCAM est une option de trajectoire d’outils ultra haute performance (UHPT) qui utilise une trajectoire d’outils continue et ultra rapide pour optimiser le programme CNC. Ces fonctionnalités d'usinage haute performance avec enlèvement rapide de matière vous permettent de créer la trajectoire d’outil la plus rapide et la plus efficace possible pour une grande variété d’outils de fraisage dans votre atelier. Le processus prend automatiquement en compte la meilleure option de fraisage des poches, y compris la vitesse d'entrée de l’outil et les vitesses de travail. La variation de la charge d’outil est équilibrée pour permettre à la machine de fonctionner à des vitesses et à des débits plus élevés.

  • Améliore la productivité.
  • Réduit la durée du cycle.
  • Prolonge la durée de vie de l'outil.
  • Fournit une passe d'ébauche jusqu'à 100 % d'enlèvement matière.
  • Double la production de la machine en toute sécurité.
  • Réduit les frais énergétiques jusqu'à 60 %.
  • S'intègre parfaitement à GibbsCAM avec la même ergonomie.
  • Ne nécessite aucun changement au niveau du post-processeur.
  • Ajuste automatiquement la vitesse d'avance.

 

L'option GibbsCAM VoluMill est incluse avec chaque nouvelle licence de fraisage GibbsCAM.